一般會員
帳號
此欄位必填!
密碼
此欄位必填!
登入
送出註冊/登入視同您已閱讀,並同意
權利義務說明內容
註冊
|
忘記密碼
此欄位必填!
此欄位必填!
此欄位必填!
登入
忘記密碼
|
忘記密碼
Email
簡訊
請您輸入店代號及帳號,我們會儘速將您的密碼傳送至您的信箱或手機簡訊。
店代號
帳 號
送出
宏鎰集團蘭陽21世紀|宜蘭買房|宜蘭賣房|宜蘭房仲團隊|房價查詢・買賣・土地投資
首頁
集團簡介
經營理念
企業標誌
企業榮譽
未來展望
企業CF
隱私權聲明
事業佈局
房仲事業部
餐飲事業部
公共造產活化
CSR企業責任
最新消息
活動快訊
新聞發佈
響應公益
房產資訊
房市趨勢
買屋指南
賣屋須知
宜蘭房產話題
服務據點
門店介紹
業務專網
特約商店
特約商家總覽
宜蘭勁好康徽章
人才招募
聯絡我們
聯絡我們
房產資訊
房產資訊
/
首頁
升息效應顯現!公股銀非政策性房貸2.5%起跳 轉折需等「這時」
2025/11/20
回上頁
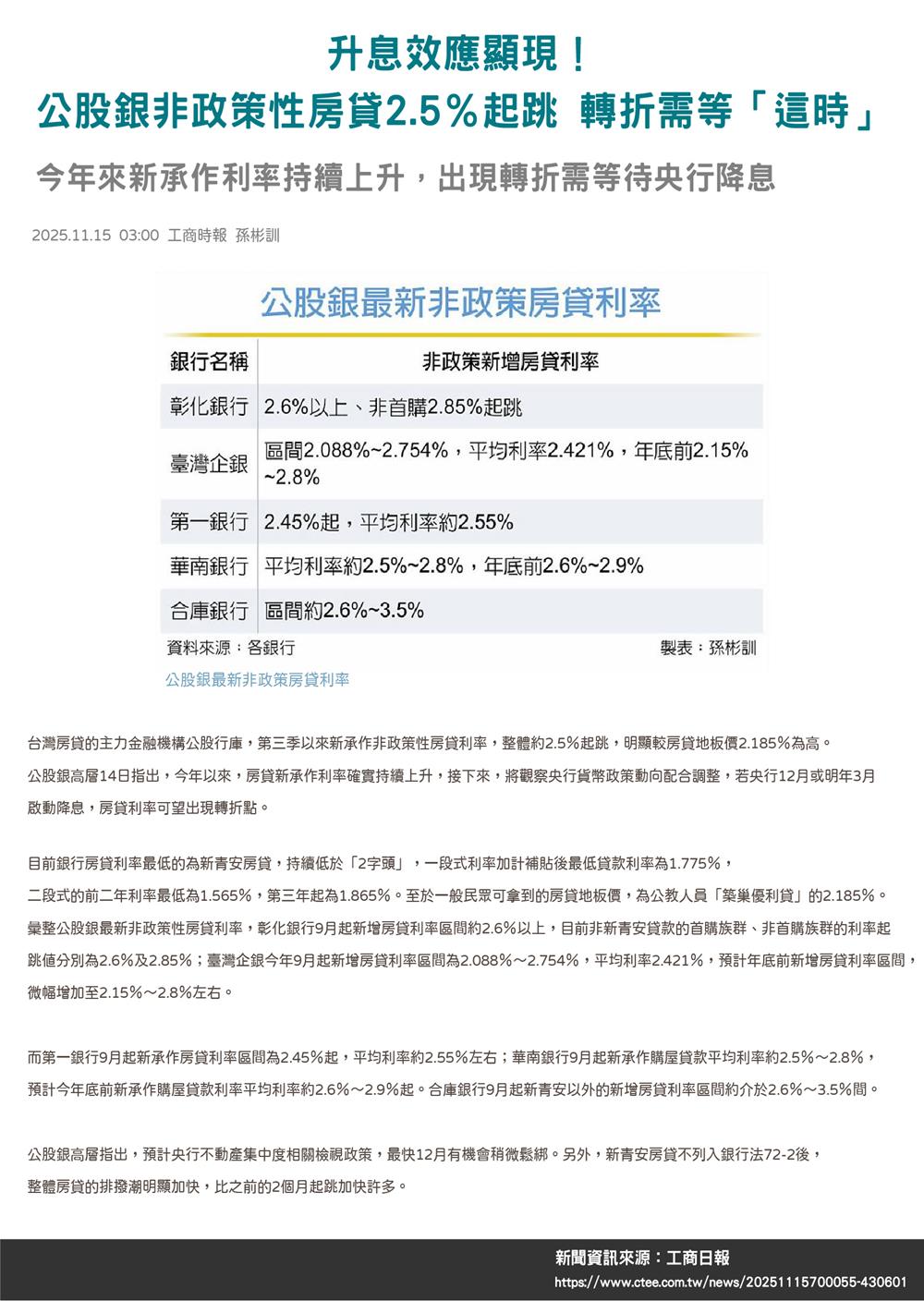
資料來源:經濟日報-升息效應顯現!公股銀非政策性房貸2.5%起跳 轉折需等「這時」